“教而不研则浅,研而不教则空。”教乃是研之基础,研乃是教之利器。学期奋进,教研先行。为了进一步提升湖畔中学教师队伍的专业素养,打造精英教师团队,在李建国校长的带领下,新学期学科组长教研活动紧锣密鼓地进行着。
本次活动李校长就组长职责、听课评课、集体备课、教研活动安排、同课异构、规范教研、课后服务安排等教学内容做了安排部署,与各教研组长交流探讨,形成了共性认识,为新学期工作打下了坚实基础。

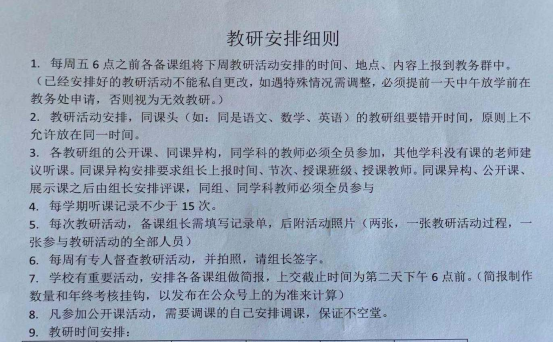
马郁老师就教研安排做了详规划,将具体细则下发并详细解读,J进一步为学科组长理清了思路。各位学科组长以严谨认真负责的态度发表自己的建议,为学校教研提供“源源活水”。
新学期,新征程,新挑战,湖畔中学的教师们将在学校领导的引领下开头有干劲,回头有故事,心头有刻度,抬头有目标!
评论
还能输入140字
用户评论