中卫市第六小学

互联网+教育互联网+培训

【中卫六小·培训】智慧宁教 赋能教学

发布时间:2023-02-13 18:23 分类:互联网+培训 发布单位:中卫市第六小学 点击量:3554 【公开】

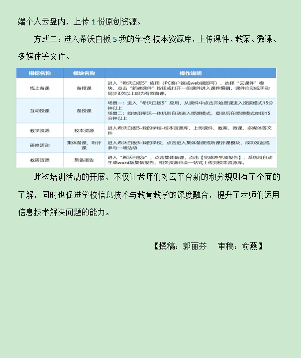
image

image

image



评论

还能输入140

用户评论

Copyright© 2020 nxeduyun.com. All rights reserved   宁ICP备16000125号   宁公网安备 64010602000493号    宁ICP备16000125号
版权所有:宁夏回族自治区教育厅    技术支持:宁夏教育信息化管理中心 客户服务热线:0951-5559291   0951-5559148 校园开放平台
学校地址:宁夏回族自治区中卫市中卫直属东大街蔡桥路088号     联系邮箱:617901695@qq.com