贺兰县第二高级中学

校园资讯学校资讯

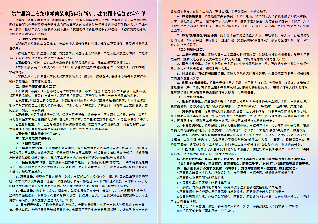
贺兰县第二高级中学反诈知识宣传图

发布时间:2022-05-23 11:05 栏目:学校资讯 发布单位:贺兰县第二高级中学 点击量:1033 【公开】

830f8db3dffa4e80043869512f286646ebb061bbb5bbfd9a4f4c1f1c5b30ab7aQzpcVXNlcnNcMjUwMjhcQXBwRGF0YVxSb2FtaW5nXERpbmdUYWxrXDU3Mzc2MTY3Nl92MlxJbWFnZUZpbGVzXDE2NTU1MTg1NzcxMjRfOUNCQ0QxNEMtNDc1Mi00NWIyLUFDNjktQjAyNEVGMTI2RkE0LnBuZw==.png


评论

还能输入140

用户评论

Copyright© 2020 nxeduyun.com. All rights reserved   宁ICP备16000125号   宁公网安备 64010602000493号    宁ICP备16000125号
版权所有:宁夏回族自治区教育厅    技术支持:宁夏教育信息化管理中心 客户服务热线:0951-5559291   0951-5559148 校园开放平台
学校地址:宁夏回族自治区银川市贺兰县汇源街与安兴路交汇处向西250米     联系邮箱:12529030988@qq.com