
弘扬雷锋精神
争做新时代好少年
三月春风暖人心,雷锋精神永传承。2024年3月5日是全国第61个“学雷锋纪念日”,为贯彻落实习近平总书记对深入开展学雷锋活动作出的重要指示精神,深刻把握雷锋精神的时代内涵,进一步弘扬雷锋精神,号召学生争做新时代好少年。西吉县第八小学举行“学雷锋月”活动启动仪式。
副校长腊雪纯同志致辞,她希望同学们不忘初心,满怀理想,坚定信念。深刻理解雷锋精神的时代内涵,要将雷锋精神内化于心,外化于行,使学雷锋、做雷锋成为行动自觉。将学习雷锋与刻苦学习相结合,自觉养成勤奋学习、独立思考的良好品格,做新时代雷锋精神的坚定擎旗者、传承者。
学生代表发言,她号召全体同学学习雷锋精神,从身边小事做起,关爱他人,奉献社会。
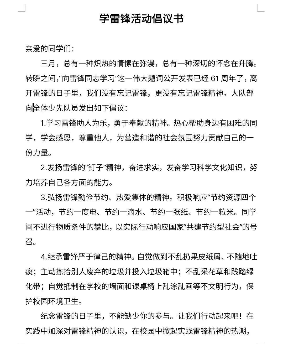
马丽老师宣读学雷锋活动倡议书,呼吁全体师生积极行动起来,向雷锋同志学习。争做新时代雷锋精神的传承者、践行者和宣传者。
队员们在听完学校的倡议后,纷纷表示要践行“螺丝钉”的志愿精神,争相拿起笔,郑重地在横幅上签下自己的名字,用实际行动表达着“向雷锋同志学习,争做新时代好少年”的决心和勇气。
少先队大队辅导员马悦文老师宣布:西吉县第八小学2024年“学雷锋月”活动正式启动。
启动仪式结束后,各班开展学雷锋主题班队会,中队辅导员对雷锋精神和事迹进行宣讲,并与队员们互动,在中队、学校寻找生活中的活雷锋、小雷锋,宣扬身边典型的“雷锋”事迹,让孩子们深切感受到践行雷锋精神就是从身边的小事做起。从一点一滴做起,发扬“不怕苦,不怕累”的精神,时时刻刻用雷锋精神激励着我们前进。
让我们以这次学雷锋活动为契机,乘着“学雷锋活动月”的东风,树起实干的桅杆,鼓起理想的风帆,在活动中磨砺自己,快乐成长,展现新一代少先队员的风采。愿八小学子处处严格要求自己,发扬“钉子”精神,奉献精神,争做新时代雷锋精神的践行者和传播者。