银川市金凤区第十小学

校园资讯学校公告

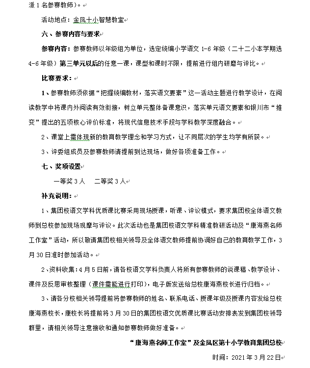
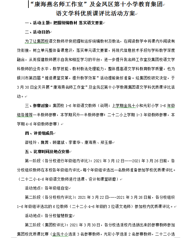
“康海燕名师工作室”及金凤区第十小学教育集团 语文学科优质课评比活动方案

发布时间:2021-03-22 13:22 栏目:学校公告 发布单位:马小燕 点击量:2303 【公开】

image.png

image.png


评论

还能输入140

用户评论

Copyright© 2020 nxeduyun.com. All rights reserved   宁ICP备16000125号   宁公网安备 64010602000493号    宁ICP备16000125号
版权所有:宁夏回族自治区教育厅    技术支持:宁夏教育信息化管理中心 客户服务热线:0951-5559291   0951-5559148 校园开放平台
学校地址:宁夏回族自治区银川市金凤区金凤区福州南街159号     联系邮箱:ycsjfsx@163.com
12640111596205348C